The four stages in an OBE implementation process are:
(i) formulation of the education system in the lines of OBE
(ii) execution of the curricular activities at par with OBE standards
(iii) assessment of the performance in lieu of OBE criteria
(iv) fine-tuning of the system based on the feedback from the stakeholders.
Undoubtedly, the efficiency of an OBE system to a greater extent depends on how well the curriculum is managed and delivered. Drilling down to the course level, it is mandatory that a curricular framework or a course design is needed to assist the teacher and students to navigate through the curricular activities along the right track.
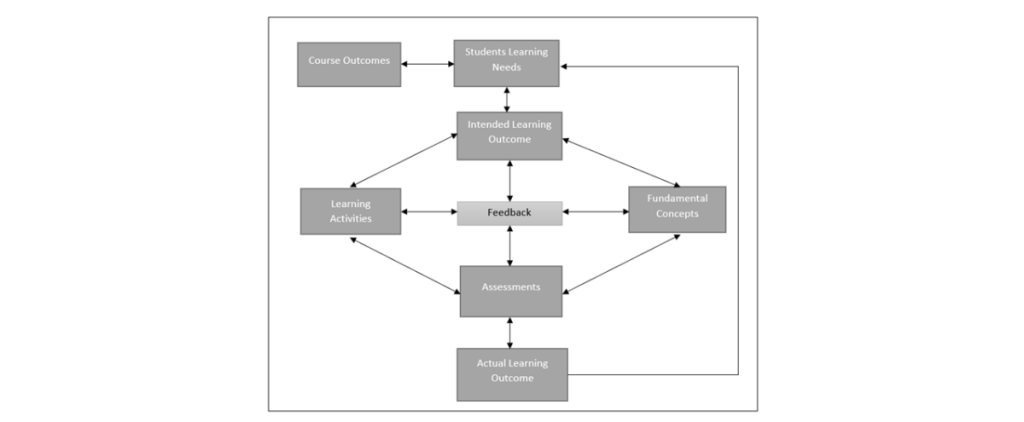
The cardinal principle behind an OBE Course Design is the principle of constructive alignment, i.e. streamlining the learning experiences and assessments to the intended learning outcome. The process flow of activities in a Course Design is shown below.
Course Design of an Outcome-Based Approach

A course design is a layout of the guided plan of the various components of the course. This help in generating a conducive environment for learning in lines with the OBE principles and a check of various components of the curriculum in terms of the course outcomes
Components of an OBE Course Plan
The main components of an OBE-enabled course design include:
- Course Outcomes.
- Kind of teaching, learning, strategies, and support system included in the course
- Performance indicators and Assessment strategies
- Flow chart of Curricular Progression
Positively, the most dynamic component in an OBE scenario is the process part where the students are actively involved in the curricular activities. In this context, a well-structured Course Design provides guided access of curriculum to the stakeholders for effective teaching and learning and for the successful accomplishment of the end outcomes. Eventually, this mandates a systematic procedure in developing a course design. Few suggestive steps for the development of an effective course design are detailed below.
Steps for the development of OBE Course Design
The following steps could help in developing an effective OBE-enabled course design.
- Gather information about the course content, available resources related to the content, the respective course outcomes, course expectations, and students learning needs.
- Divide the module into functional units or frames and decide upon the intended learning outcomes and performance indicators for the course units.
- Select content, fundamental concepts related to the content, appropriate learning activities, instructional method, support system (media) relevant for the learning environment, and constructive align it to the intended learning outcome (ILO)
- Develop suitable performance indicators (assessment methods) that directly reflect the attainment of the intended learning outcomes.
- Implement the course plan as per the design creating a learning environment for the community of learners (students of the course).
- Revise the plan periodically after the assessment and evaluation based on intended learning outcomes and actual learning outcomes, feedback from the students, peers, and self-reflection.
Factors contributing to the success of OBE
Few elements to be considered for the success of OBE include.
- What the students should learn and be able to do on completion of each subunit must be clearly identified.
- Formative assessment tools should be based on demonstrated achievement of the students. Hence proper indicators for the assessment must be identified.
- Diversified instructional and assessment strategies should be formulated to meet the needs of the students.
- Each student should be made to reach the maximum potential by providing sufficient assistance.
- Design the Intended learning outcome based on the course learning outcomes and program outcomes as far as possible.
- Ensure the learning strategies and assessment techniques to be aligned with the learning outcomes.
Activity-based learning
In an OBE environment, the role of the teacher is that of an engineer who designs an environment for learning. Here the pupil is actively involved in the learning process for the attainment of the intended learning outcomes. Henceforth, for designing an effective environment for learning a sound knowledge of activity-based learning strategies are essential.

Few strategies based on Activity Based Learning: MOOC, Flipped Classroom, Supervised Learning, Think Pair Share, Think Pair Solo, Round Robin, Collaborative Learning, Puzzles, Programmed Instructions, Matrix Method, Peer Learning, Work-Based Learning, Problem-Based Learning, Personalized Learning, Group Discussion, Debate, Case Studies, Fishbowl, Reciprocal Teaching, etc.
Format of an OBE Course Design
Course Code and Name:
Semester:
A brief course description:
Course outcomes:
| CO1 | |
| CO2 | |
| CO3 | |
| CO4 | |
| CO5 |
Module: 1
| Course Outcomes | Content | Learning Experience | Assessment/Indicators |
|
Formative Assessment
Assignments Summative Assessment |
Column 1: The code of the respective course outcomes related to Module 1 should be listed in this column.
Column 2: The fundamental concepts and the content related to Module 1 are listed in this column. The content may be arranged in a unit-wise sequence such that corresponding to each unit we should be able to formulate a well-structured learning outcome.
Column 3: Here we state the intended learning outcome related to each unit with the appropriate learning activities/experience and the teaching / technological aids used as a support system.
Column4: Here the formative assessment indicators which are appropriate for the intended learning outcome should be included. Summative assessment relates to the term test, here the weightage of the content in the test may be specified. Assignments may be additional learning resources, exercise works, creative or constructive activities related to the topic.
Scheme of Course-related Activity
A course curriculum encompasses several functional activities along with the structured theoretical syllabus. An OBE curriculum gives a high priority to such activities as it promotes learning to higher-order thinking skills and competencies. The scheme of course-related activity should be integrated with course design
Sample Scheme:
| Sl. No | Activity | Wt. of Marks | Course Outcome |
| 1. | Assignment | 5 | CO1, CO2, CO5 |
| 2. | Project | 5 | CO1, CO2, CO3 |
| 3. | Seminar | 5 | CO3, CO4 |
| 4. | Industrial Visit | 5 | CO2, CO4, CO5 |
| 5. | Test 1 | 3 | CO1, CO2, CO3 |
| 6. | Test 2 | 7 | CO1, CO2, CO3, CO5 |
A well-structured course plan will serve as a guiding light to both the teachers and students for the selection and execution of the various curricular activities in lieu of OBE. This will also serve as an authentic departmental-wise document that could be produced to the higher authorities and the inspection team for evaluating the OBE-related activities of the department.
[/fusion_text][/fusion_builder_column][/fusion_builder_row][/fusion_builder_container]